注意:访问本站需要Cookie和JavaScript支持!请设置您的浏览器! 打开购物车 查看留言付款方式联系我们
初中电子 单片机教材一 单片机教材二
搜索上次看见的商品或文章:
商品名、介绍 文章名、内容
首页 电子入门 学单片机 免费资源 下载中心 商品列表 象棋在线 在线绘图 加盟五一 加入收藏 设为首页
本站推荐:
自制PIC单片机编程器
文章长度[1092] 加入时间[2006/8/29] 更新时间[2025/11/26 22:39:56] 级别[3] [评论] [收藏]

 

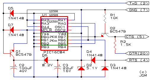
欢迎来到这里,我觉得这款编程器的声望完全归功于jens madsem.当你完全沉浸在这东西的时候,你可能发现这个编程器可能是最有用的东西。总之,这里有电路图和一些技巧,是我自己做一个编程器时摘录的。

 

 

当你完成这款编程器制作以后,当然要找一些芯片来试一试啦,而下面的芯片的编程对这款编程器来说都支持的。PIC12C5XX,12C67X,24CXX,16C55X,16C62X,16C71,16C71X,16C8X,16F8X.

站长为了方便看,自己由画了一张图,如下:

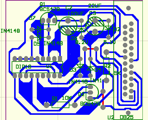
印刷电路板图在这里,请参考:(电路板中红线为跳线)

对应的变成软件在这里可以下载:下载DOS版本的点击这里,下载WINDOWS版本的点击这里

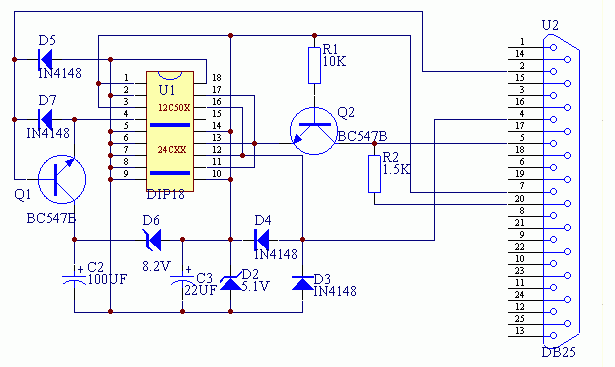
注意:这款编程器跟电脑连接是采用25针串口的,假如你没有,可以采用9针的串口,但是接线当然需要一些改动,具体如下:
25针串口对9针串口
2------3
7------5
5------8
20-----4
4------7
现在你就可以马上做一个编程器啦(点击这里下载PCB板图)

1、 本站不保证以上观点正确,就算是本站原创作品,本站也不保证内容正确。
2、如果您拥有本文版权,并且不想在本站转载,请书面通知本站立即删除并且向您公开道歉! 以上可能是本站收集或者转载的文章,本站可能没有文章中的元件或产品,如果您需要类似的商品请 点这里查看商品列表!
本站协议 | 版权信息 |  关于我们 |  本站地图 |  营业执照 |  发票说明 |  付款方式 |  联系方式
深圳市宝安区西乡五壹电子商行——粤ICP备16073394号-1;地址:深圳西乡河西四坊183号;邮编:518102
E-mail:51dz$163.com($改为@);Tel:(0755)27947428
工作时间:9:30-12:00和13:30-17:30和18:30-20:30,无人接听时可以再打手机13537585389